Instance Verification Kit (IVK)
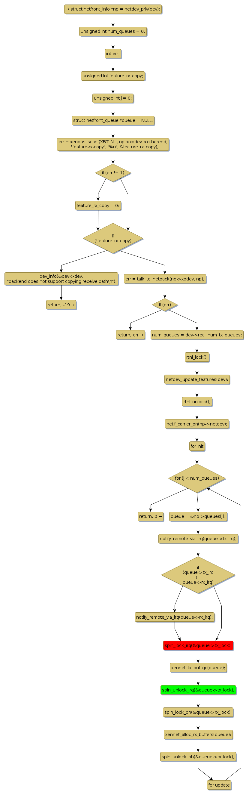
spin lock @ [51052+31+/linux-3.19-rc1/drivers/net/xen-netfront.c]
Instance Signature: tx_lock
|
The Matching Pair Graph:
|
|
Function Name
|
Control Flow Graph (CFG)
|
Events Flow Graph (EFG)
|
Source Correspondence
|
|
xennet_connect
|
|
|
[49921+14+/linux-3.19-rc1/drivers/net/xen-netfront.c]
|